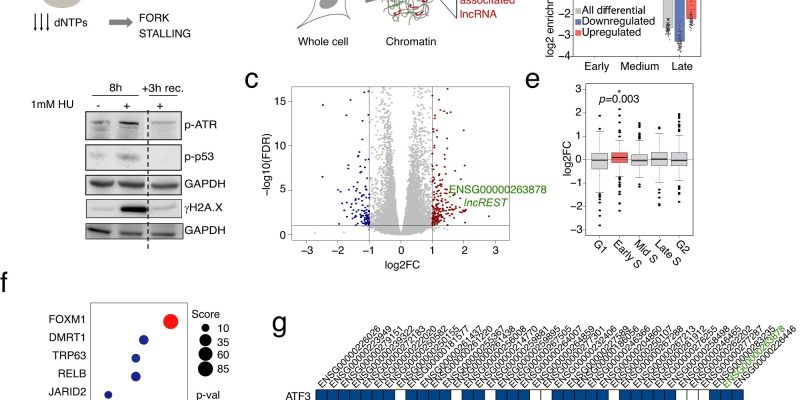
Replikationsstress induziert lncRNAs, die mit der Replikation von Chromatin verbunden sind. A (Oben) Wirkmechanismus von Hydroxyharnstoff (HU) RNR: Ribonukleotidreduktase. (Unten) Die Immunblot-Analyse von ...
READ MORE +
Replikationsstress induziert lncRNAs, die mit der Replikation von Chromatin verbunden sind. A (Oben) Wirkmechanismus von Hydroxyharnstoff (HU) RNR: Ribonukleotidreduktase. (Unten) Die Immunblot-Analyse von ...
READ MORE +
"Ich bin nicht sicher, ob Jakob Ingebrigtsen BBC2 sieht" - Josh Kerr gibt eine urkomische Antwort, als er nach dem Sieg bei den Hallenweltmeisterschaften nach seinem Rivalen gefragt wird
READ MORE +
Die Suche nach einer leistungsstarken und dennoch erschwinglichen Budgetierungs-App kann viele Vorteile mit sich bringen, da es einfacher ist, Ihre Ausgaben zu verfolgen und anpassbare Sparziele zu planen. Simplifi und Mint gehören dank ihrer zahlreichen Budgetierungs- und ...
READ MORE +
Teilen Sie mir die Bücher mit, die ich im Februar gelesen habe, und ob ich Ihnen empfehlen würde, sie Ihrer Liste hinzuzufügen. Hallo hallo! Wie geht es dir? Ich hoffe, du hattest ein wundervolles Wochenende. Wir verbrachten viel Zeit damit, Fußleisten herauszureißen und Möbel nach unten zu ...
READ MORE +
Laut einer neuen Studie könnte die Teilnahme an Tandem-Fahrradübungen, einer stationären Aktivität, bei der zwei Personen gemeinsam in die Pedale treten, die Gesundheit und das allgemeine Wohlbefinden beider Personen mit Parkinson-Krankheit und ihren Pflegepartnern verbessern.Die Verantwortung für ...
READ MORE +
Im Jahr 2021 verließ Britt Reid, damals Linebacker-Trainer der Chiefs und Sohn des gefeierten Cheftrainers der Kansas City Chiefs, Andy Reid, betrunken das Hauptquartier des Teams, rammte seinen Lastwagen mit 84 Meilen pro Stunde in zwei Autos, die am Rande der Autobahn hielten, und legte einen Der ...
READ MORE +
Chicken Bacon Ranch (Blechpfannenrezept) – Die wahren Ernährungsberater
READ MORE +
Eine von Forschern der Universität Bristol entwickelte App bewertet das Risiko eines plötzlichen unerwarteten Todes im Säuglingsalter (SUDI).Baby-Schlafplaner-App. Bildnachweis: Universität Bristol und verbessert die Vermittlung von Ratschlägen für sichereren Schlaf an Familien. Aufgrund der ...
READ MORE +
RCB prognostizierte, dass es im 9. Spiel der WPL 2024 11 gegen MI geben wird
READ MORE +
Sie haben heute Abend nach der Arbeit ein wichtiges Abendessen vor sich und die Kleidung, die Sie brauchen, ist in der Reinigung. Wenn Sie das Büro verlassen, ist die Reinigung geschlossen, sodass Ihr Partner freundlicherweise zugestimmt hat, die Kleidung für Sie abzuholen. Aber wenn Sie nach ...
READ MORE +