Honkai Star Rail 2.2-Bannerlecks: Firefly, neuer Trailblazer-Typ und mehr
READ MORE +
Honkai Star Rail 2.2-Bannerlecks: Firefly, neuer Trailblazer-Typ und mehr
READ MORE +
NATIONAL HARBOR, MARYLAND – Eine Kombination oraler Antihyperglykämika war bei der Behandlung von Schwangerschaftsdiabetes genauso wirksam wie Insulin, basierend auf Daten von mehr als 800 Personen.Nach der Diätkontrolle werden sowohl Insulin als auch orale Wirkstoffe wie Metformin und Glibenclamid ...
READ MORE +
Für einen Cheftrainer gibt es zwei Möglichkeiten, mit einer vernichtenden Super-Bowl-Niederlage umzugehen: Er übernimmt die Verantwortung für das, was schief gelaufen ist, mobilisiert die Einheit und kehrt mit Rache zurück oder greift auf Friendly Fire zurück und brennt die Mauern nieder. Die San ...
READ MORE +
Lebensmittel- oder ernährungsbezogene Neujahrsvorsätze waren laut dem Consumer Food Insights Report vom Januar zu Beginn des Jahres 2024 bei den Verbrauchern beliebter als im letzten Jahr. In diesem Jahr antworteten 25 % der Verbraucher mit „Ja“, als sie gefragt wurden, ob sie ...
READ MORE +
"Jetzt habe ich Geduld zum Warten" - Ilia Topuria reflektiert seinen Weg des Wachstums und der Transformation seit seinem UFC-Debüt
READ MORE +
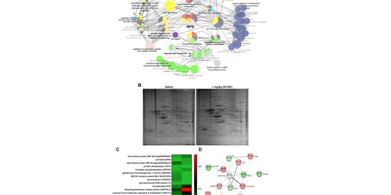
Wirkung von GV1001 auf Alterung, Telomererhaltung und Langzeitgedächtnis durch bioinformatische Analyse bestätigt. Kredit: Altern (2024). DOI: 10.18632/aging.205489 Eine neue ...
READ MORE +
Medizinisches Personal lädt eine Frau nach einer Schießerei in der Union Station nach der Siegesparade des Kansas City Chiefs Super Bowl LVIII in einen KrankenwagenFoto: Nick Wagner/The Kansas City Star/Tribune News Service (Getty Images)Die Schießerei am Mittwoch bei der Super Bowl-Parade der ...
READ MORE +
Die Aufrechterhaltung einer guten Mundhygiene wird mit einem geringeren Risiko für Zahnfleischinfektionen und Erkrankungen wie Diabetes und Alzheimer in Verbindung gebracht. Eine aktuelle Studie hat weitere Belege für diesen Zusammenhang geliefert. Die Ergebnisse deuten darauf hin, dass die ...
READ MORE +
Die WWE-Karriere von Triple H ist vorbei; Ersatzpläne sind in Bewegung und er befindet sich derzeit in der "Lame-Duck-Sitz," sagt der Veteran
READ MORE +
Der Winter ist hart für Ihre Hände. Im September glatt, geschmeidig und weich, können die Hände im Februar rot, rissig und rau werden.Der Hauptschuldige? Mangel an Feuchtigkeit.Im Winter sinkt die Luftfeuchtigkeit der Außenluft. Drinnen ist es dank der Innenheizung noch trockener. Wenn Sie Ihre ...
READ MORE +